Table of Contents
Prepare your data center to meet today’s IT challenges
Demands on the data center are at an all-time high.
- Data explosion—fueled by social media and artificial intelligence—has occurred at an unprecedented rate, requiring data centers to expand.
- The global pandemic has amplified and accelerated digital transformation to accommodate remote commerce and virtual work environments.
- To keep up with expanding compute and networking requirements, data centers have expedited the transition to hybrid cloud and edge computing.
- With the acceleration in technology change, digital infrastructures are challenged by security, regulatory, and environmental demands. The demand for resiliency, flexibility, and security must keep up with the growth in data and devices.
- There is an unprecedented shortage of IT talent—just at the point when the demand for IT skills and expertise is at an all-time high.
As digital transformation evolves, there will be even more impact on infrastructure and connection—networking, storage, management, and security. Our team of HPE experts offers training on the technologies, processes, and practices that are critical to the current and future health of your evolving data center environment.
Hewlett Packard Enterprise is here to help
The health of your business depends on the health of your data center, and the health of your data center depends on the expertise of your IT team. With HPE Education Services, data center staff get the skills and knowledge to manage massive amounts of data, ever-evolving technologies, and a multivendor landscape. Our wide array of training covers the latest HPE and industry-partner technologies to help ensure the health, resiliency, and security of your data center environment. By improving knowledge and skills, you increase productivity, help maximize data center efficiency, increase availability, mitigate risks, and reduce the cost of data center operations.
HPE offers a holistic training approach based on flexible learning options to meet the demands of today’s data centers, including:
- A wide array of technical and service management training courses for all aspects of your data center
- Data center management content to improve technology integration with processes that result in greater staff collaboration and productivity
- Flexible learning options to meet organizational and individual learning preferences, as well as the requirements of hybrid work environments
- Certification training and exam preparation
Our comprehensive training portfolio supports digital transformation initiatives and the transition to hybrid cloud; helps optimize the use of facilities including energy and space; and improves availability, reliability, and security. Our data center training options help achieve substantial benefits, including:
- Decreased operational costs
- Improved return on technology investment
- Improved collaboration among data center facilities managers and IT staff
- Reduced risk and enhanced ability to respond to issues
- Increased quality, predictability, and reliability of IT resources
Training and certification prep solutions to help you attract, retain, and develop top IT talent
With HPE Education Services, your workforce can build and foster high-quality skills, cross-train in modern technologies, achieve desired certifications, and keep up with changing technologies. Individuals build important skills and provide a greater impact to the business. With a variety of learning options, employees learn what they need, when they need it.
In today’s highly competitive and ever-evolving technology sector, skills and certification are measures of commitment, motivation, and expertise. Exam preparation training spans popular HPE Accredited Technical Professional (ATP) and Accredited Solutions Expert (ASE) certifications, as well as highly desirable business, desktop, and IT professional certifications.
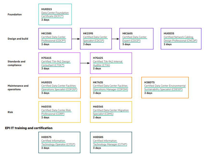
EPI data center training and certification framework
Figure 1. Data center management and operations training
Figure 2. Technology infrastructure training
Why HPE?
- Our HPE Education Services are built on a solid foundation of experience, content, delivery, and innovation.
- HPE has one of the world’s largest data center infrastructures. We use our direct knowledge, experience, and best practices to build our training portfolio and differentiate ourselves in the market. Our professional instructors have real-world technical expertise in HPE technologies and solutions.
- We deliver the skills to meet the accelerated demands of digital transformation, to increase the reliability and security of your IT environment, and to improve the return on your technology investment.
- We provide the right training to address industry mega trends such as Big Data, artificial intelligence, hybrid cloud, edge computing, and containerization.
- We offer flexible learning delivery options, including instructor-led training (ILT), virtual ILT (VILT), eLearning courses and subscriptions, simulations, and hands-on labs. We can also create custom training to meet your unique data center training needs.
- We offer access to a continuous learning channel through our HPE Digital Learner subscription service.
- HPE works closely with leading technology companies, software vendors, and consulting firms to deliver complete, integrated solutions that address all aspects of the data center. We have key partnerships with industry leaders, including OpenStack, VMware®, Linux®, Microsoft, ITIL, PMI®, CSA, and ISC2.
- Our learning solutions foster individual career growth and personal development through best-in-class training, certification support, and HPE digital badging.
- HPE Education Services deliver a high-quality, consistent training experience for a diverse, global customer base (over 90 countries).
- We offer flexible purchase options including HPE training credits.
Learn more
© Copyright 2024 Hewlett Packard Enterprise Development LP. The information contained herein is subject to change without notice. The only warranties for Hewlett Packard Enterprise products and services are set forth in the express warranty statements accompanying such products and services. Nothing herein should be construed as constituting an additional warranty. Hewlett Packard Enterprise shall not be liable for technical or editorial errors or omissions contained herein.
Linux is the registered trademark of Linus Torvalds in the U.S. and other countries. Microsoft is either a registered trademark or trademark of Microsoft Corporation in the United States and/or other countries. VMware is a registered trademark or trademark of VMware, Inc. and its subsidiaries in the United States and other jurisdictions. All third-party marks are property of their respective owners.
4aa2-4598enw, Rev. 6